sunbet(中国区)官方网站
搜索
搜索
Toggle navigation
首页
关于我们
新闻公告
团队队伍
教学工作
员工工作
人才招聘
党建工作
下载中心
当前位置:
首页
>>
人才招聘
>> 正文
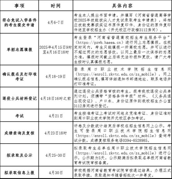
sunbet申搏2025年高职单招日程安排表
日期:2025-04-06 08:10 来源:sunbet 览量:
上一篇:
sunbet申搏2025年单独考试招生简章
下一篇:
公司召开企业招聘宣讲会
返回首页
关闭页面
分享到
相关链接
公司官网
图书馆
智慧校园
学信网
常用链接